中共西峡县纪律检查委员会
西峡县监察委员会
首页
信息公开
要闻要论
工作动态
案例警示
党纪法规
今天是:
搜索
首页
>县市区纪委
>西峡县
>要闻要论
> 正文
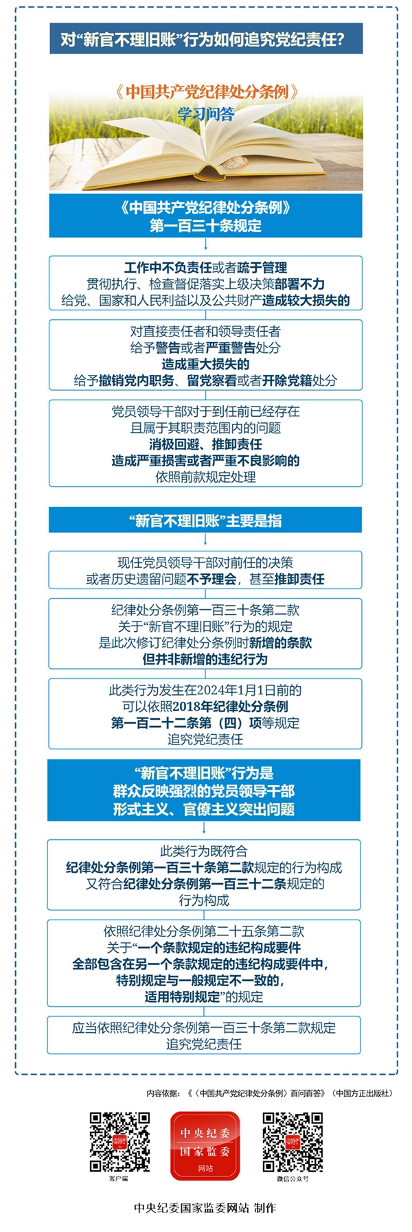
纪律处分条例·学习问答丨对“新官不理旧账”行为如何追究党纪责任?
来源: 中央纪委国家监委网站客户端 发布时间:2024-07-31 07:07
30110630voxi.mp3
分享到: