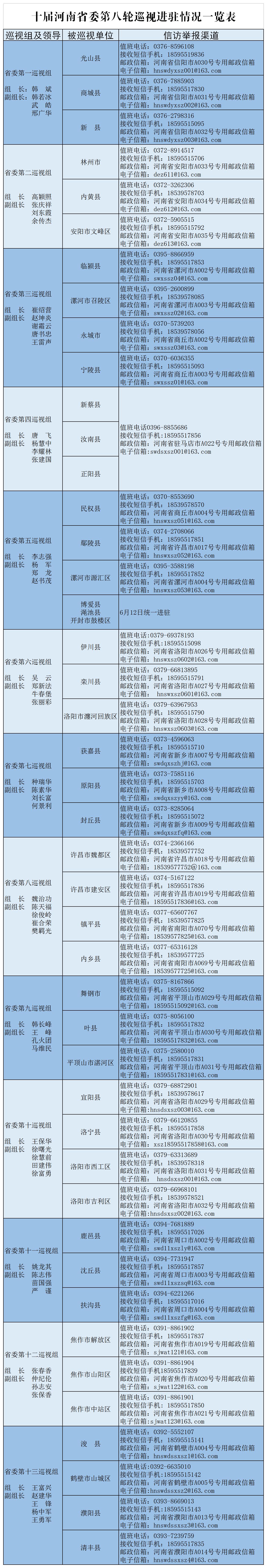
5月10日,省委第十二巡视组巡视焦作市中站区工作动员会召开。至此,十届省委第八轮巡视13个巡视组已完成对43个县(市、区)的进驻工作,十届省委第八轮巡视全面展开。
按照省委统一部署,十届省委第八轮巡视安排12个巡视组对光山县等40个县(市、区)开展常规巡视;安排1个巡视组对民权县等6个县(区)开展巡视“回头看”。5月6日至10日,43个被巡视单位分别召开巡视工作动员会。值得说明的是,省委第五巡视组对民权县等6个县(区)的巡视“回头看”分两批进驻,除了此次已进驻的民权县、鄢陵县、漯河市源汇区外,6月12日将进驻渑池县、博爱县和开封市鼓楼区。
巡视工作动员会前,省委巡视组组长向被巡视单位党组织主要负责人传达了党中央关于巡视工作的重要部署,通报了有关工作安排。会上,省委巡视组组长作动员讲话,对做好巡视工作提出要求。被巡视单位党组织主要负责人主持会议并作表态讲话。
本轮巡视以“两个维护”为根本任务,聚焦被巡视县(市、区)党委职责使命和核心职能,聚焦党委领导班子,突出关键少数,加强对制度执行、权力运行的监督,围绕落实党的路线方针政策和党中央重大决策部署、落实全面从严治党战略部署、落实新时代党的组织路线、落实主题教育整改和巡视审计监督发现问题整改要求,开展全面政治体检,深入查找政治偏差。其中,常规巡视重点监督检查五个方面的内容:深入了解学习贯彻习近平新时代中国特色社会主义思想和党的十九大精神,以及习近平总书记对河南工作的重要指示批示精神情况;深入了解党中央重大决策部署贯彻落实情况;深入了解以人民为中心的发展理念贯彻落实情况;深入了解新时代党的组织路线贯彻落实情况;深入了解全面从严治党政治责任贯彻落实情况。巡视“回头看”检查党委巡视整改主体责任落实情况,检查历次巡视反馈意见整改落实情况。同时,巡视“回头看”还将围绕“四个落实”,注重发现新问题、形成再震慑。
省委巡视组计划于7月10日前撤回,现场巡视时间2个月。巡视期间设专门值班电话、邮政信箱、电子邮箱、接收短信手机和联系信箱,主要受理反映被巡视党组织领导班子及其成员、下一级党组织领导班子主要负责人和重要岗位领导干部问题的来信来电来访。
巡视期间,省委巡视组主动接受被巡视单位和社会各界的监督,省纪委监督举报电话12388,省委组织部监督举报电话12380。
省委巡视组进驻情况一览表
根据《中国共产党巡视工作条例》规定,省委巡视组主要受理反映被巡视党组织领导班子及其成员、下一级党组织领导班子主要负责人和重要岗位领导干部问题的来信来电来访,重点是关于违反政治纪律、组织纪律、廉洁纪律、群众纪律、工作纪律和生活纪律等方面的举报和反映。对其他与巡视工作无直接关系的个人诉求、涉法涉诉等信访问题,将按照分级负责、属地管理原则,转交有关部门和单位处理,省委巡视组不负责解释和答复。
