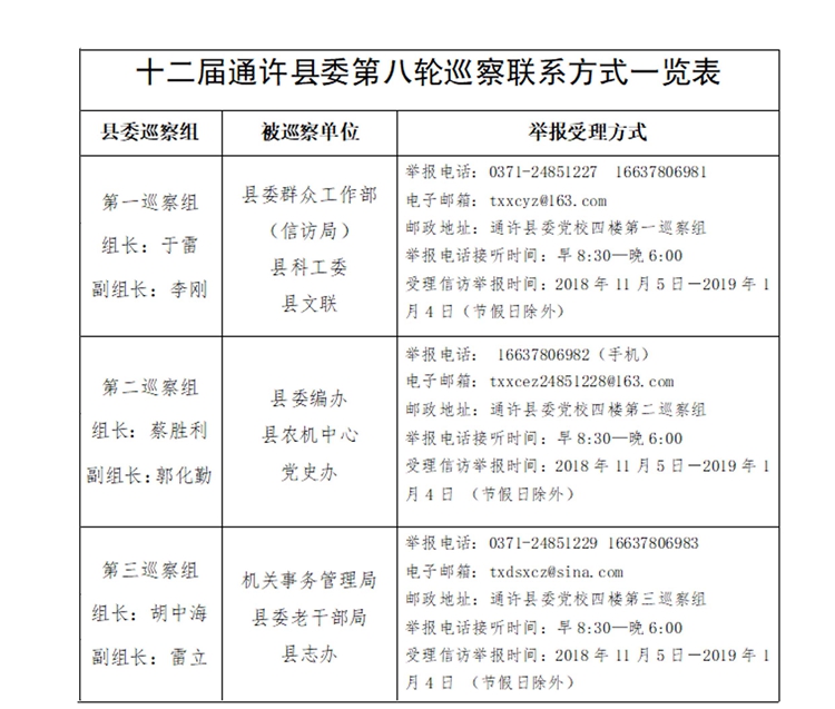
11月5日至8日,通许县委巡察组分别进驻县委群众工作部(信访局)、县机关事务管理局、县委老干局、县科工委、县农机中心、县委编办、县文联、县党史办、县志办等9个单位,开展为期2个月的专项巡察。
本轮巡察对象为被巡察单位党组织领导班子及其成员、重点科室负责人及下属机构党组织主要负责人。
这次专项巡察着力发现以下问题:围绕党的政治建设,重点检查维护党中央权威和集中统一领导情况;围绕党的思想建设,重点检查学习贯彻习近平新时代中国特色社会主义思想情况;围绕党的组织建设,重点检查选人用人和基层党组织建设情况;围绕党的作风建设,重点检查整治“四风”问题的情况;围绕党的纪律建设,重点检查党规党纪执行情况;围绕夺取反腐败斗争压倒性胜利,重点检查领导干部廉洁自律和整治群众身边腐败问题情况;加强对巡视巡察反馈有关问题整改落实情况的监督检查;围绕县委中心工作,重点检查“三大攻坚”、扫黑除恶、“意识形态”政策落实情况和“帮圈文化”现象;县委要求了解的其它问题。
巡察期间,各巡察组均设立举报电话,接收短信手机、电子信箱、邮政信箱等联系方式,受理群众的信访举报。
